找回密码
 立即注册
查看: 1113|回复: 2

苏州6区4市积分入学申请指南

[复制链接]
阅读字号:
        

升级   100%

1944

主题

16

回帖

7426

积分

管理员

积分
7426
发表于 2025-3-3 10:07:58 | 显示全部楼层 |阅读模式 来自 江苏苏州

3月头两天正好是休息日
需要申请积分入学的家长
可以等工作日再去提交申请
苏州6区及4县市的申请注意事项
给大家整理好啦

PART.01
苏州市区积分入学
✅申请年级
流动人口为其未成年子女申请积分入学时,仅限申请一所学校,且只能申请义务教育阶段公办学校的起始年级,即公办小学一年级和公办初中一年级。

✅申请条件
1.持有市区有效的《江苏省居住证》且连续合法居住六个月及以上;
2.申请时,在苏州市区参加城镇职工社会保险。

✅申请时间与地点
时间:3月1日至5月31日(节假日除外)
地点:需向其居住地镇人民政府(街道办事处)积分入学窗口提出书面申请并提供相关材料
准备材料:
  • 申请子女就读小学的,申请人需提供:1.居民身份证原件;2.居住证原件;3.婴儿出生证原件;4.户口簿或家庭关系材料。
  • 申请子女就读初中的,申请人需提供:1.居民身份证原件;2.居住证原件;3.户口簿或家庭关系材料;4.子女学籍卡。

a6e1921e4ae4ebd561887198aa0550ff.other

PART.02
常熟积分入学
✅申请年级
可申请公办幼儿园小班和义务教育阶段公办学校起始年级
0453ec112bb9aa437f70abbbcdccdd8d.png

✅申请对象
新市民在本市区域内合法居住,无住宅类产权房,或自有产权房不符合以房入学要求的,可为其子女申请积分入学。

✅申请时间与地点
时间:2025年3月1日至5月31日(法定节假日除外)
申请方式:
1.租赁房屋居住或集宿居住的新市民可下载“看常熟”APP,登录“新市民积分入学”,填写基本信息,按要求上传相关材料,按镇(街道)开放学校填报志愿;也可到居住地的各镇(街道)便民服务中心新市民服务管理窗口提出申请。
2.有自有产权房而不符合以房入学要求的新市民,必须到房产所在地的各镇(街道)便民服务中心新市民服务管理窗口提出申请。
3.有儿童申请一年级但已超龄的新市民,必须到居住地的各镇(街道)便民服务中心新市民服务管理窗口提出申请。

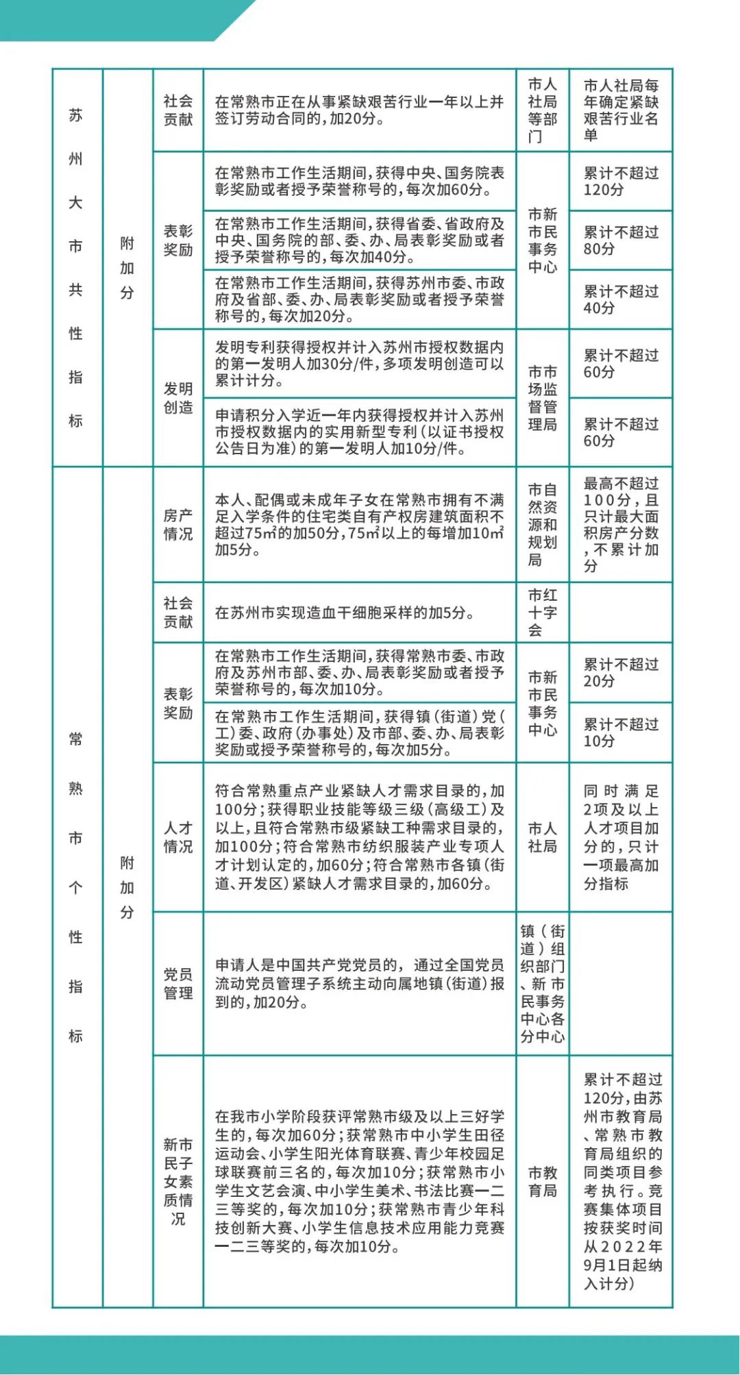
✅申请材料
必备材料:1.居民身份证。2.户籍地公安机关开具的户籍证明(户口簿或家庭关系证明)。
加分材料:申请人根据《常熟市新市民随迁子女积分入学管理办法》附件《常熟市积分入学计分标准及分值表》,结合自身情况,提供相关材料。
上下滑动查看
c49ba30e414b24e36db2eef05a2438d1.jpeg
d13c9dc0b3224fcffb2ee56a3c6f4b5c.jpeg

PART.03
太仓积分入学
✅申请年级
小学一年级,入读年龄为年满6周岁(2019年8月31日前出生)且未接受过小学教育的儿童(以未获得全国学籍号为准)。初中一年级,为应届小学毕业生(未取得初中学籍)。

✅申请条件
1.申报时,在太仓市社保处于缴费状态,累计缴费6个月以上(含6个月)。
2.申报时,在太仓市社保处于缴费状态,现居住地为太仓市,以江苏省居住证信息管理系统登记为准。

✅申请时间与地点
时间:3月1日至5月15日
申请途径:通过太e办、太融e的“积分入学”模块或者到便(为)民服务中心积分窗口(节假日除外)提出子女入学申请。
准备材料:申请积分入学必须提供的材料有:本人居民身份证、户籍证明、婚姻状况材料、家庭成员材料、合法稳定住所材料(住房合同)等。对于系统自动获取的材料如太仓社会保险缴费证明、公积金、开办企业材料等家长无需提供。
上下滑动查看
f8f9dc8146a1c531fea032ff0fd1e5ff.png
b9e570dcb78d5db1474516ad7daa2042.png
404bc6fd81bcce28c157bac1837b3729.png

PART.04
昆山积分入学
✅申请年级
可申请本市范围内义务教育阶段公办学校起始年级

✅申请条件
申请人须符合下列条件之一:
1.申请时,持有本市住宅类不动产权属证书(含住宅类商品房网签合同及全款增值税发票,下同);
2.申请时,持有本市有效的《江苏省居住证》且连续合法居住6个月及以上;
3.申请时,持有本市有效的《江苏省居住证》,在本市参加城镇职工社会保险并处于缴费状态,12个月以内累计缴费满6个月。

✅申请时间与地点
时间:4月10日至4月30日17时
网上申请:登录昆山市人民政府网,点击“招生入学填报系统”窗口,按《招生入学填报手册(新市民)》提示分区镇、分学段进入系统,准确填写拟入读学校以及相关信息,并按要求录入相关附件

✅窗口初步审核材料(提供原件和复印件)
1.居民身份证;
2.居住证(有住宅类不动产权属证书的可不提供居住证);
3.户口簿及家庭关系材料(结婚证或离婚证明材料);
4.住宅类不动产权属证书或房屋租赁合同(其中提供的住宅类不动产权属证书遵循每5年认定一名学区生的原则。租住房屋同样遵循每5年认定一名学区生的原则,提供无房证明,有规范的合同,并且房东持身份证和住宅类不动产权属证书原件或依法委托他人到现场确认);
5.先进典型(见义勇为、劳动模范、道德模范和身边好人等)提供相关证明材料;
6.专业技术职称审批材料及证书、学历学位证书、职业资格证书或职业技能等级证书;
7.子女出生医学证明。

PART.05
张家港积分入学
暂未看到张家港今年发布申请通知,目前已公布2025年度新市民积分入学学校名单

✅学校名单
上下滑动查看
95dd881b183a434b87bda05e5e89eeff.png
5d158cfd2fdd8bed5e01cea7cd9350ed.png
d04072b02b23ef355740441b9be631c5.png
2b3887d9a39085e724598338c2ea9bda.png

✅申请参考
《张家港市新市民随迁子女积分入学服务办法》(张教规〔2024〕1号)自2024年3月1日起施行,如有调整以最新通知为准
申请时间:每年3月1日至5月31日
申请年级:新市民为其未成年子女申请积分入学时,仅限申请一所学校,且只能申请公办幼儿园和义务教育阶段公办学校起始年级,即小班、一年级、初一。
申请地址:各区镇新市民服务窗口
准备材料:
  • 申请子女就读幼儿园的,申请人需提供下列材料原件:1.居民身份证;2.居住证;3.婴儿出生证;4.户口簿或家庭关系材料。
  • 申请子女就读小学、初中的,申请人需提供下列材料原件:1.居民身份证;2.居住证;3.户口簿或家庭关系材料。
  • 其他加分材料根据《张家港市新市民积分入学计分标准及分值表》提供。



5313a1481269ac467fa0bbe123d82ebb.png
1d47a06e51781a6b122939195e04e404.png
40ff82e190f5d40124ce94f4eba80385.png

市区和4市各有一套申请标准
大家参考各自区域的

回复

使用道具 举报

        

升级   0%

0

主题

19

回帖

50

积分

注册会员

积分
50
发表于 2025-3-3 10:11:41 | 显示全部楼层 来自 巴基斯坦
我抢、我抢、我抢沙发~
回复

使用道具 举报

        

升级   20%

0

主题

35

回帖

80

积分

注册会员

积分
80
发表于 2025-3-3 10:15:51 | 显示全部楼层 来自 印度尼西亚
有竞争才有进步嘛
回复

使用道具 举报

您需要登录后才可以回帖 登录 | 立即注册

本版积分规则

QQ|Archiver|手机版|小黑屋|苏州通论坛

GMT+8, 2026-4-14 18:01 , Processed in 5.126406 second(s), 42 queries .

Powered by Discuz! X3.5

© 2001-2025 Discuz! Team.

快速回复 返回顶部 返回列表